2025年9月1日,suncitygroup太阳集团信息发布《suncitygroup太阳集团信息2025年8月网络安全月报》。
该报告基于元亨实验室数据整合能力,分析8月APT攻击活动、全球数据泄漏、重要漏洞信息等事件,展示全球APT攻击活动及高级持续性威胁发展趋势,根据当月数据泄漏情况帮助大家了解网络安全实时动态,实时研判高价值漏洞信息,为网络安全规划与建设提供决策依据。
本月共收录全球重大安全事件和安全漏洞15个。
其中,地缘政治冲突仍是APT组织的首要攻击背景,与之相关的攻击活动非常活跃,分别有:Update WinRAR tools now: RomCom and others exploiting zero-day vulnerability;UAC-0057 keeps applying pressure on Ukraine and Poland;Tracking Candiru’s DevilsTongue Spyware in Multiple Countries等。
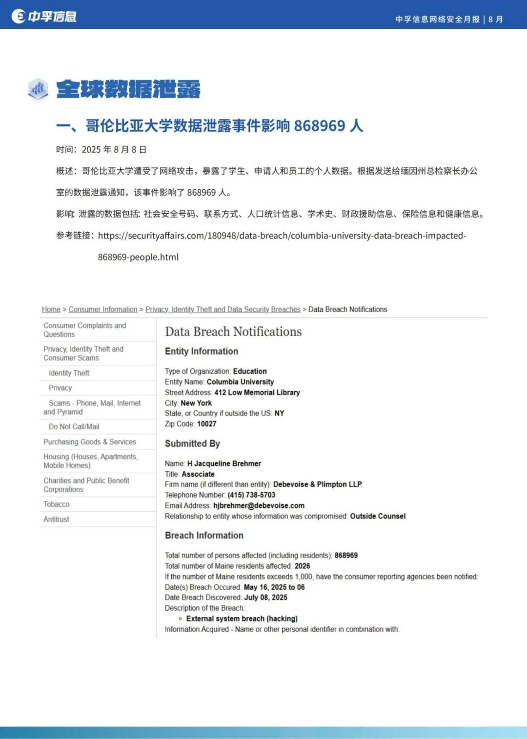
此外,互联网行业数据泄露严重,其中个人隐私仍是热点,其中有:哥伦比亚大学数据泄露事件影响868969人;法国布伊格电信公司遭遇数据泄露,影响640万客户;制药公司Inotiv被勒索软件攻击,176GB数据遭泄露等。
在本月收录的安全漏洞里,影响较大且值得关注的是:Triton Inference Server 越界内存写入致代码执行漏洞(CVE-2025-23319);1Panel 远程命令执行漏洞(CVE-2025-54424);Cherry Studio 命令注入漏洞(CVE-2025-54074)等。
综上所述,本月安全威胁等级为中




上图摘选自月报部分,更多内容请查看完整版月报,完整版订阅咨询邮箱:yuanheng@zhongfu.net,备注您的单位信息,感谢您的支持!